Teilen

Wie wir arbeiten

Die UNO-Flüchtlingshilfe wurde 1980 als gemeinnütziger Förderverein gegründet. Seitdem unterstützt sie Flüchtlingsprojekte im In- und Ausland und informiert die deutsche Öffentlichkeit über Fluchtursachen und -folgen.

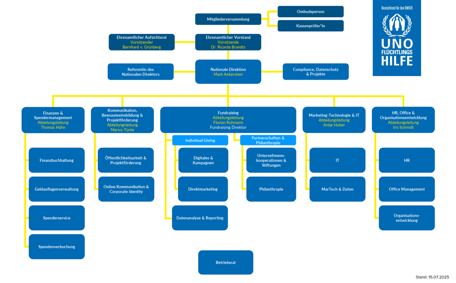
Der Verein UNO-Flüchtlingshilfe

Gemäß ihrer Satzung hat die UNO-Flüchtlingshilfe folgende ehrenamtlichen Gremien:

Mitgliederversammlung

Die Mitgliederversammlung ist das oberste Organ der UNO-Flüchtlingshilfe. Sie bestimmt Richtlinien und Tätigkeit des Vereins.

Vorstand

Der von der Mitgliederversammlung gewählte Vorstand entscheidet gemäß Förderrichtlinien sowie nach Kriterien der Wirtschaftlichkeit, Effizienz und Effektivität über die Verwendung der Mittel.
Derzeitige Mitglieder des ehrenamtlichen Vorstands sind: Dr. Ricarda Brandts (Vorsitzende), Rita Kühn (Stellvertretende Vorsitzende), Günter Burkhardt (Stellvertretender Vorsitzender), Sertaç Şahin und Serdar Yüksel.

Aufsichtsrat

Die Mitgliederversammlung wählt zudem einen ehrenamtlichen Aufsichtsrat, der sich zurzeit aus folgende Personen zusammensetzt: Katharina Thote, Berivan Aymaz, Tim Moritz Hector, Dietrich Suhlrie, Dr. Kolja Naumann, Dr. Claudia Heser und Bernhard von Grünberg.

Rechnungsprüfer

Die Rechnungsprüfer werden durch die Mitgliederversammlung gewählt. Sie prüfen den Jahresabschluss und haben das Recht jederzeit in die Bücher Einsicht zu nehmen. Aktuell haben Karl Steinacker und Thomas Meinke dieses Amt übernommen.

Ombudsstelle

Dr. Thomas Weckelmann bekleidet unsere Ombudsstelle.

Wenn Sie die Arbeit der UNO-Flüchtlingshilfe aktiv mitgestalten möchten, können Sie hier die Mitgliedschaft in unserem Verein beantragen.

Das Büro der UNO-Flüchtlingshilfe in Bonn

Im Bonner UNO-Team arbeiten derzeit rund 80 hauptamtliche Mitarbeiter*innen, Aushilfen, Werkstudierende, Praktikant*innen und FSJler*innen. In Norddeutschland unterstützt Honorarprofessor Dr. Reinhold Friedl ehrenamtlich die UNO-Flüchtlingshilfe mit Veranstaltungen und Vorträgen.

Als Nationaler Direktor setzt Mark Ankerstein gemeinsam mit dem Managementteam die zentralen Aufgaben der UNO-Flüchtlingshilfe um.

UNHCR Flagge RF129899.jpg